业务咨询:13819538568(陆经理)
首 页
企业简介
产品展示
在线订单
联系我们
产品列表
智能化类
DLZC系列智能电力电容器
DLFK智能低压复合开关
JKWR智能无功补偿控制器
PDK、RVT配电综合测控仪
GWK高压无功补偿控制器
US1100电源保护单元
电抗器类
CKSC系列干式高压铁芯串联电..
QKSC系列起动串联电抗器
XKSC系列限流电抗器
CKSG系列干式低压铁芯串联电..
CKGKL系列高压串联空芯电抗器
联系我们
地 址:浙江省绍兴市上虞区谢塘镇谢塘工业区
电 话:0575-89285266 / 89285268
传 真:0575-89285260
联系人:陆经理
手 机:(0)13819538568
E-mail:sydldq88@163.com
Http://www.sydldq.com
产品展示
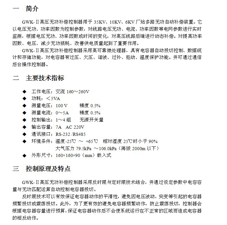
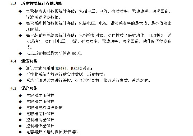
GWK-II高压无功补偿控制器
版权所有:浙江大龙电气设备有限公司 地址:浙江省绍兴市上虞区谢塘镇谢塘工业区
电话:0575-89285266 / 89285268 传真:0575-89285260 E-mail:
sydldq88@163.com
主营复合开关,智能电容,综合测控仪,串联电抗器
浙ICP备09086037号-1
浙公网安备 33060402000763号